全国服务热线:15251838872
首页
产品中心
解决方案
新闻动态
技术资讯
服务中心
技术支持
公司简介
联系我们
首页
>
技术支持
技术支持
培训资料
发布时间:2023-10-31
培训资料
培训资料讲座资料
pdf
详细说明:
其他:
联系我们
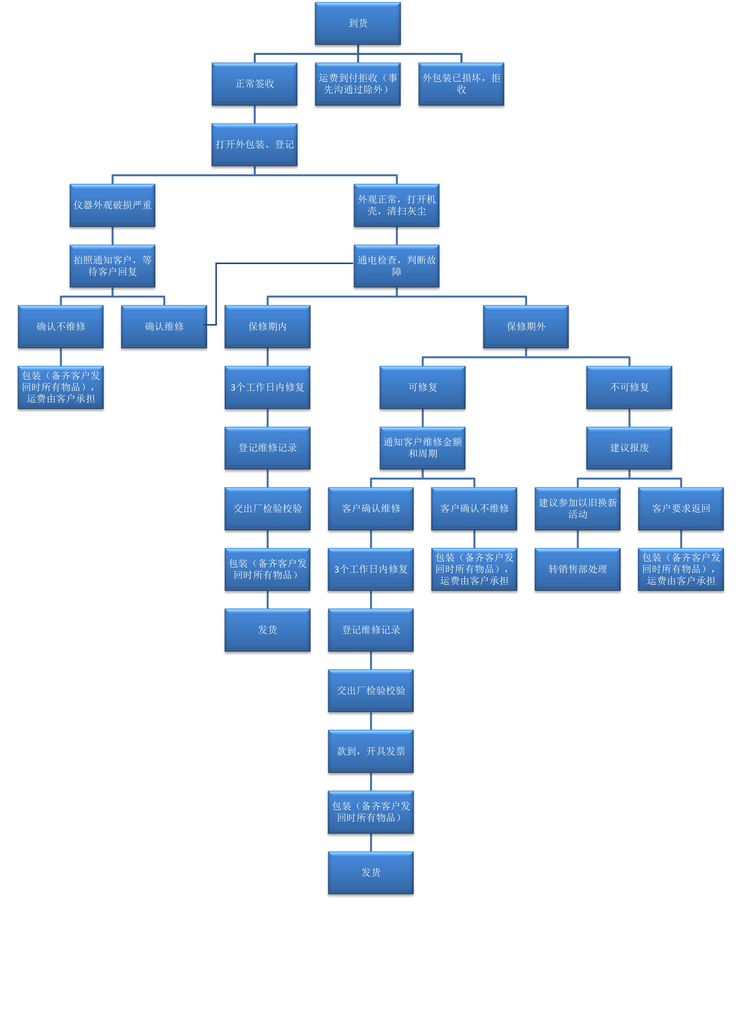
维修流程
发布时间:2023-10-31
详细说明:
其他:
联系我们
首页
上一页
1
下一页
尾页